Produktiem
Putu titāna saķepināšanas plāksne
2. Vienota struktūra, šaurs diafragmas sadalījums un augsta atdalīšanas efektivitāte.
3. Laba ķīmiskā stabilitāte, izturība pret skābju-sārmu koroziju un izturība pret oksidēšanu.
4. Augsta porainība, maza filtrēšanas pretestība un augsta caurlaidības efektivitāte.
5. Laba mehāniskā veiktspēja, spiediena filtru var iegūt, vienkārša darbība.
6. Nekādas daļiņas nenokrīt, nav sekundāra piesārņojuma un atbilst pārtikas higiēnas un farmācijas LRP prasībām.
Putu titāns (ieskaitot cauruļu un plākšņu tipu) ir rūpniecisks augstas tīrības pakāpes titāna pulveris kā izejviela pēc sieta, aukstā un cita statiskā spiediena formēšanas, augstas temperatūras un augsta vakuuma saķepināšanas.
Priekšmeta nosaukums:Putu titāna saķepināšanas plāksne
Materiāls: tīrs titāns
Pakāpe: GR1
Izmērs: 1.{1}}*150*200mm
Tehnoloģija: Augsta vakuuma saķepināšana
Porainība: 30 procenti -50 procenti
Funkcija
1. Augstas temperatūras izturība.
2. Vienota struktūra, šaurs diafragmas sadalījums un augsta atdalīšanas efektivitāte.
3. Laba ķīmiskā stabilitāte, izturība pret skābju-sārmu koroziju un izturība pret oksidēšanu.
4. Augsta porainība, maza filtrēšanas pretestība un augsta caurlaidības efektivitāte.
5. Laba mehāniskā veiktspēja, spiediena filtru var iegūt, vienkārša darbība.
6. Nekādas daļiņas nenokrīt, nav sekundāra piesārņojuma un atbilst pārtikas higiēnas un farmācijas LRP prasībām.
Putu titāns01
Putu titāns02
Putu titāns03
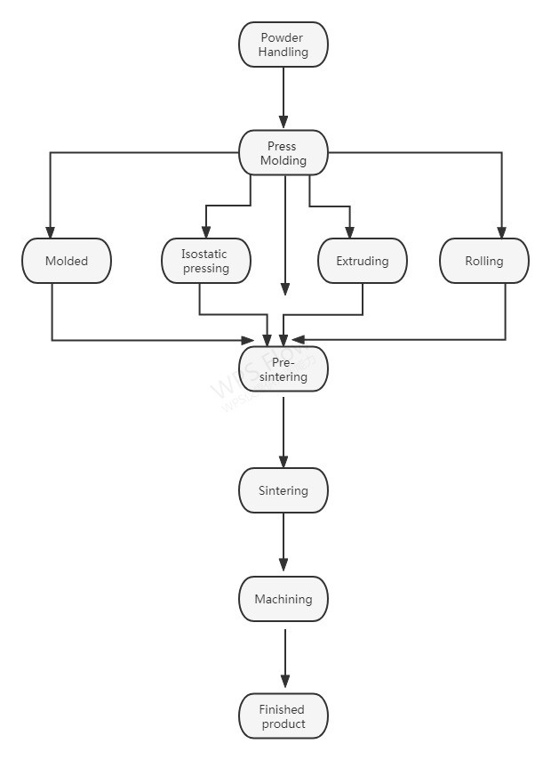
Ražošanas process
Pulvera apstrāde → Preses formēšana →
Formēts, izostatiskā presēšana, ekstrudēšana, velmēšana → iepriekšēja saķepināšana →
Saķepināšana → Apstrāde → Gatavais produkts

Iepakošana un nosūtīšana
Iepakojums:
1.Putu titāna saķepināšanas plāksnesparasti tiek iepakoti kartona kārbās, iesaiņoti mīkstā plēvē, piestiprināti kastē, kas piepildīta ar rūpniecisko putu kokvilnu, un ārējā prese ir iepakota ar plastmasas maisiņiem, lai nodrošinātu, ka izstrādājumi nesaskaras, nesatricina un transportēšanas laikā netiek bojāti.
2. Koka kastes eksporta iepakojumu var arī pielāgot. Putu kokvilnu var pildīt un nostiprināt, ārējā kaste ir aizzīmogota, apakša ir norādīta, viss iepakojums tiek apstrādāts, un preces bez bojājumiem var nogādāt klienta norādītajā vietā.

Ir pieejami TNT, EMS, UPS, FED, DHL, FedEx, gaisa transports, jūras transports un dzelzceļa transports.

Atkarībā no jūsu prasībām mēs centīsimies visu iespējamo, lai sniegtu jums vispiemērotāko veidu jūsu iestudējumiem,Pēc tam, kad mēs jums nosūtīsim iestudējumus, mēs ļoti īsā laikā nosūtīsim jums rēķina numuru pa e-pastu, kā arī sekosim trases secībai, līdz varēsiet veiksmīgi saņemt produkciju. Vai arī varat pārbaudīt mūsu vietni:http://www.toptitech.com
Populāri tagi: putu titāna saķepināšanas plāksne, Ķīna, piegādātāji, ražotāji, pielāgoti, lietojums, cenrādis, pārdošana, noliktavā, bezmaksas paraugs, porains materiāls
-
Izejvielu titāna šķiedras filca bateriju izpēteSkatīt vairāk> -
Piecu slāņu saķepināšanas tīkla filtra elementsSkatīt vairāk> -
Nerūsējošā tērauda filtra elementsSkatīt vairāk> -
Tīra titāna aerācijas galvaSkatīt vairāk> -
Titāna pulvera saķepināta mikroporaina ūdens filtra cauruleSkatīt vairāk> -
Titāna šķiedras saķepināts filcs ar gludu virsmuSkatīt vairāk>










