Titāna plākšņu plastmasas apstrāde ir sarežģīta inženierzinātņu disciplīna, kas ir būtiska, lai atklātu materiāla izcilās īpašības-augsto īpatnējo izturību, izcilu izturību pret koroziju un izcilu bioloģisko saderību. Vairāk nekā sešus gadu desmitus kopš tās industrializācijas šo formēšanas metožu apgūšana ir bijusi izšķiroša nozīme to ieviešanā kosmosa, jūras inženierijas, medicīnisko implantu un augstākās kvalitātes patērētāju lietojumos. Šajā rakstā ir sniegta sistemātiska titāna plākšņu plastmasas galveno apstrādes procesu tehniskā analīze, detalizēti izklāstot kritiskos parametrus un lietojuma{3}}īpašos apsvērumus, lai palīdzētu nozares profesionāļiem.
PamatuPrincipi un materiāli{0}}Īpašas problēmas
Titāna plastmasas apstrāde ietver paliekošu metāla deformāciju pie pieliktā spēka, pamatā ievērojot klasisko metālapstrādes teoriju. Tomēr procesa optimizāciju nosaka titāna unikālās fizikālās un ķīmiskās īpašības.
1.1. Titāna atšķirīgā metalurģiskā darbība

Augsta deformācijas pretestība un darba sacietēšanas ātrums: lai gan tā elastības modulis (~110 GPa) ir aptuveni 55% no tērauda, titānam ir ievērojami augstāka sacietēšana, kas prasa lielākus formēšanas spēkus un stratēģisku starpposmu atkvēlināšanu.
Šaurs plastmasas temperatūras logs: + divfāžu reģions komerciāli tīram titānam ir tikai aptuveni 100 grādu plats, centrēts pie transusa (~882 grādi). Tādiem sakausējumiem kā Ti-6Al-4V (TC4) ļoti svarīga ir precīza temperatūras kontrole tā transusa tuvumā (~990 grādi ± 15 grādi).
Izteikta oksidēšanās un gāzes savākšanas tendence: virs 600 grādiem ātri veidojas cieta, pielipusi TiO₂ skala. Turklāt titāns viegli absorbē intersticiālus elementus (H, O, N) paaugstinātā temperatūrā, izraisot trauslumu. Tam nepieciešama kontrolēta atmosfēras sildīšana vai aizsargpārklājumi.
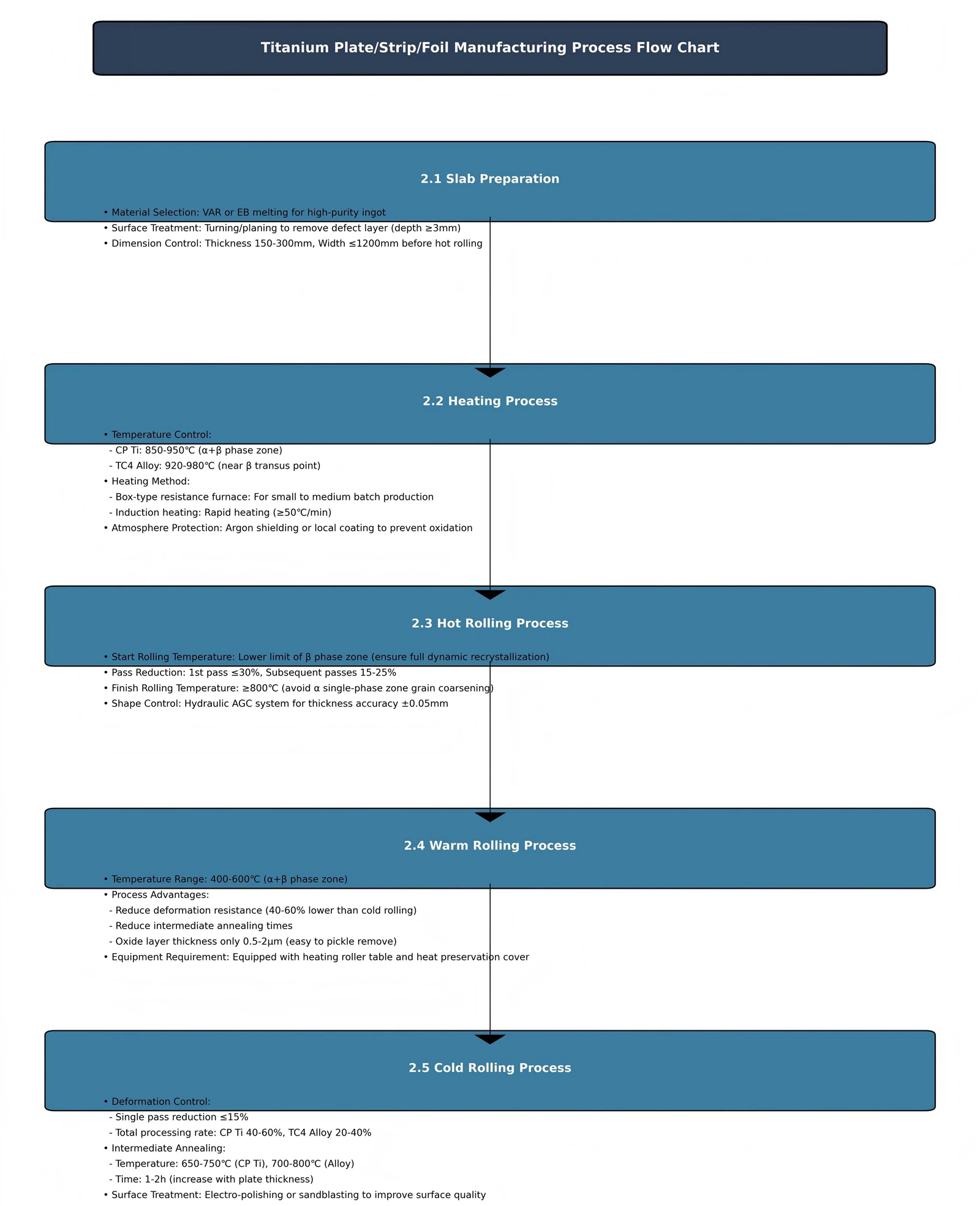
Detalizēts titāna plākšņu apstrādes maršruta sadalījums

Galveno procesa parametru precīza kontrole
Veiksmīga apstrāde ir atkarīga no stingras termisko un mehānisko mainīgo lielumu kontroles.
3.1. Termiskā režīma optimizācija
- Fāzes transformācijas punkta kontrole: nosakiet faktisko transusu katram sakausējuma siltumam, izmantojot metalogrāfiju (±5 grādu precizitāte).
- Sildīšanas profils: biezām plātnēm izmantojiet pakāpenisku apsildi (piemēram, 300 grādi / h → 500 grādi / h → 800 grādi / h), lai nodrošinātu viendabīgumu un samazinātu termisko spriegumu.
- Kontrolēta dzesēšana: pēc-karstās velmēšanas izmantojiet piespiedu gaisa vai ūdens miglas dzesēšanu (lielāka par vai vienāda ar 50 grādi/s), lai nomāktu graudu augšanu.
3.2. Deformācijas stratēģija
- Izpildes grafika dizains: piešķiriet lielus samazinājumus (lielākus par vai vienāds ar 25%) sākotnējai skalas nojaukšanai, vidējus samazinājumus (15-20%) stabilai velmēšanai un vieglus samazinājumus (mazāk par 10%) galīgajam izmēram un līdzenuma kontrolei.
- Kritiskās samazināšanas robeža: Aukstā velmēšanā kopējai deformācijai jāpaliek zem kritiskā deformācijas pārkristalizācijai (parasti ~ 15%), lai izvairītos no neparastas graudu augšanas.
3.3 Uzlabotas eļļošanas un dzesēšanas sistēmas
- Karstās velmēšanas eļļošana: lai samazinātu berzi un velmēšanas nodilumu, uzklājiet grafīta{0}}vai augstas-temperatūras eļļas maisījumus (5–10% koncentrācija).
- Aukstās velmēšanas eļļošana: virsmas apdarei un termiskai pārvaldībai izmantojiet stabilas, smalku{0}}daļiņu emulsijas (3–5% koncentrācija, daļiņu izmērs mazāks par vai vienāds ar 5 μm).
- Ruļļa temperatūras pārvaldība: izmantojiet segmentētu ruļļu dzesēšanu, lai uzturētu ruļļa virsmas temperatūras svārstības, kas ir mazākas par 20 grādiem vai vienādas ar tām, nodrošinot vienmērīgu vainagu un profilu.
Kvalitātes nodrošināšana un metroloģija
4.1. Mikrostruktūras un mehānisko īpašību kontrole
- Graudu izmēra standarti: Mērķis ASTM Nr. 6-8 (10-30 μm) karsti velmētai plāksnei un ASTM Nr. 8-10 (5-15 μm) auksti velmētai loksnei. Īstenojiet stiepes testēšanu pa partijām (Rp0,2, Rm, A%).
- Piesārņojuma likvidēšana: izmantojiet jauktu-skābju kodināšanu (attiecība HF:HNO₃ ≈ 1:3), lai noņemtu visas oksīda nogulsnes bez pārmērīgas parasto metālu iedarbības.
4.2. Virsmas integritāte un izmēru precizitāte
- Defektu noteikšana: izmantojiet virpuļstrāvas vai ultraskaņas testēšanu ar jutīgumu, kas spēj noteikt virsmas plaisas, kas ir lielākas par 0,1 mm vai vienādas ar to.
- Izmēru pielaides: ievērojiet stingrus standartus: karsti velmēta -plāksne (biezums mazāks vai vienāds ar 6 mm): ±0,15 mm; Auksti velmēta loksne (biezums mazāks vai vienāds ar 1 mm): ±0,05 mm; Plakanums: mazāks vai vienāds ar 3 mm uz metru.
Attīstās tehnoloģiskās robežas
Nozare virzās uz efektīvāku, precīzāku un ilgtspējīgāku ražošanas metodiku:
- Tuva{0}}neto-formas veidošana: precīzas velmēšanas integrēšana ar lokalizētu atlaidināšanu, lai samazinātu turpmāko apstrādi.
- Racionalizēti apstrādes maršruti: nepārtrauktas siltās -līdz-aukstās velmēšanas līniju izstrāde, lai novērstu vairākus atsevišķus atkausēšanas ciklus.
- Inteliģenta procesa vadība: digitālo dvīņu simulāciju un AI{0}}vadīto modeļu izmantošana reāllaika-parametru optimizācijai un prognozējamai kvalitātes analīzei.
- Zaļās ražošanas iniciatīvas: pētot kodināšanas ķīmiju, kas nesatur fluoru,{0}}un gandrīz -sausas vai videi draudzīgas smērvielu sistēmas, lai samazinātu ietekmi uz vidi.
Titāna plākšņu plastmasas apstrāde ir sarežģīta metalurģijas, mehānikas un siltumtehnikas mijiedarbība. Lai sasniegtu optimālo līdzsvaru starp mikrostruktūru, īpašībām un formējamību, nepieciešama stingra temperatūras, deformācijas un deformācijas ātruma kontrole. Pieaugot pieprasījumam kritiskajās nozarēs, nepārtrauktas inovācijas apstrādes tehnoloģijās, ko virza digitalizācijas un ilgtspējības mērķi-, joprojām būs būtiska, lai paplašinātu titāna plākšņu veiktspējas robežas un pielietojumu.




